为做好2025年上半年自学考试考生毕业申请及毕业证书发放工作,现就此次毕业办理有关事项通知如下:
一、考生申请毕业时间及办法
考生网上毕业申请、现场确认时间为2025年5月22日—28日,上午9点至下午16点,逾期不予补办。
符合毕业条件的考生(含二学历、高职高专考生),登陆网址(https://zkadm.jleea.com.cn/zk_bysq/),网上申请后并打印《吉林省自学考试考生毕业申请表》,初审通过后网上缴费即可。
二、办理毕业要求
1.申请办理毕业的考生。在网上申请后经系统初审通过的直接缴费即可。经系统初审未通过的考生,需要到所申请的教育招生考试机构现场确认并提交相关证明材料,经教育招生考试机构人工初审通过后方可继续进行网上缴费。
2.考生办理毕业需要县(区)教育招生考试机构进行初审和复核、市(州)教育招生考试机构复审和复核、以及省教育考试院终审。初审未通过的考生毕业申请由原审核机构逐级退档,审定费按原支付方式退回,终审不合格考生不予退费。
3.关于毕业证书领取:考生毕业申请终审通过后,按照县(区)教育招生考试机构提示要求按时领取毕业证书,如有其他问题请与县(区)教育招生考试机构联系。
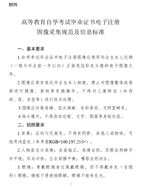
4.关于毕业证书电子注册图像信息。按照教育部《关于做好高等教育自学考试毕业证书电子注册图像采集工作的通知》(教试中心函〔2021〕125号)文件要求,对毕业证书电子注册图像采集做了明确要求(见附件)。教育部对检测不合格的照片不予以注册,考生在申报后图像校验不合格的需要重新采集电子注册图像。考生在申请毕业时需上报准确联系方式,如联系不上造成后果由考生自负。本次申请办理毕业证书下发时间预计为2025年9月中旬。
三、申请本科毕业考生前置学历审核办法
申请自学考试本科毕业时,考生须具备国民教育专科或专科以上学历,并且须提前登陆教育部学信网(https://www.chsi.com.cn)查询并出具的《教育部学历证书电子注册备案表》或《中国高等教育学历认证报告》(报告有效期不少于一个月)。
考生在“吉林省自学考试毕业办理网上申请系统”中须按照系统要求准确填写《教育部学历证书电子注册备案表》上的学校、专业和验证报告下方的“在线验证码”;或《中国高等教育学历认证报告》上的学校、专业和学历认证报告的“证书编号”和“报告编号”等信息。
没有通过前置学历认证的考生需要向当地教育招生考试机构(含高职院校)上交以下证明材料:
1.身份证原件;
2.学历证书及教育部学历证书电子注册备案表原件,2001年以前的毕业生须提交学历认证报告(登陆中国高等教育学生信息网申请);
3.毕业证书上的个人信息(姓名、出生日期等)和本人现在身份信息不符的,需提交公安部门出具的户籍证明原件、户口本原件;如毕业院校下发时错的,需毕业院校出具相关证明材料。
4.国外学历需提交教育部留学服务中心出具的《国外学历学位认证书》原件。省内中外合作办学颁发的毕业证书需提交吉林省教育厅出具的《吉林省中外合作办学学历认证书》原件。
四、收费标准
毕业审定收费标准按省物价局、省财政厅、省教育厅《关于自学考试毕业审定费收费标准的批复》(吉省价综联〔2009〕206号)文件规定收取,收费标准为44元/生。

